我校12件作品获陕西高校新闻奖
作者:宣传部   编辑:李世宽   发布时间:26-04-15      点击:

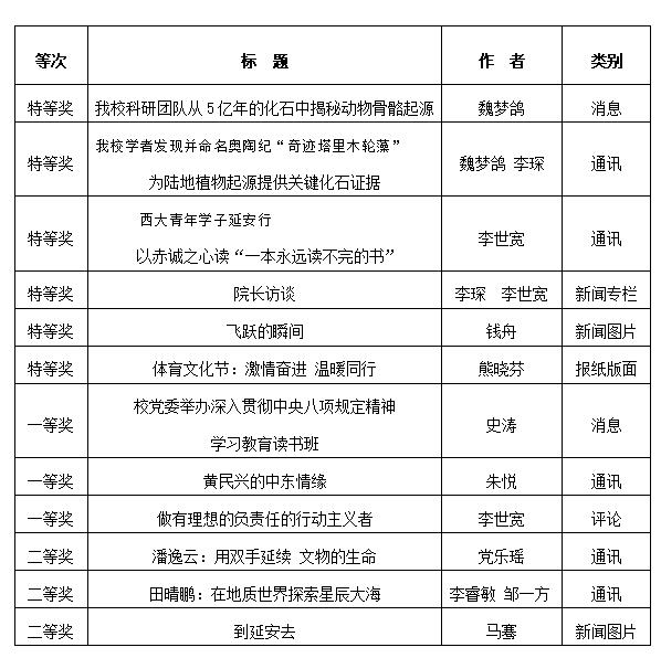
日前,陕西高校校报研究会公布了2025年度“陕西高校新闻奖”获奖结果及奖励的通知,《西北大学报》报送的12件作品获奖,其中特等奖6项、一等奖和二等奖各3项,获奖质量和数量再居全省高校前列。

2025年,《西北大学报》在学校党委的领导下,以习近平新时代中国特色社会主义思想为指导,按照“信息聚合、立德树人、存凭留史、理论阐释、文化涵育”的工作思路,围绕学习贯彻党的二十届四中全会精神、深入贯彻中央八项规定精神学习教育、推进教育科技人才一体化改革,以及“双一流”建设、本科教育教学审核评估等重要议题,扎实开展主题宣传、形势宣传、政策宣传、成就宣传和典型宣传,出版19期76个版近60万字。报纸加强与社会主流媒体互动,推动校园话题破圈传播,同时在内容、队伍、平台方面与微信微博、学习强国和新改版上线的官方网站等平台融合联动,适应环境变化。报纸年度社会效益评估为“优秀”等次,当选陕西高校校报研究会副理事长单位,编辑记者创作的作品入选全国高校思政类重点建设公众号“十佳”原创推文、学习强国总平台年度人气作品,撰写的研究报告获省委主要领导肯定性批示。


要闻聚焦

— Highlights
专题专栏— Special Column